Resumen
Todas las funcionalidades de copiar, recortar y copiar están disponibles en el editor ladder a través del menú editar o de los atajos de teclado correspondientes. Para ejecutar esas operaciones es necesario tener rung y/o elemento seleccionado.
Copiar/pegar un elemento
A seguir, un ejemplo de copiar/pegar de un elemento.

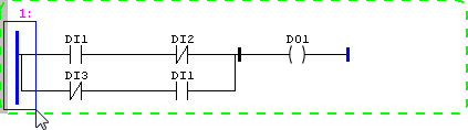
Figura 1: Antes, elemento seleccionado y presionado Ctrl+C

Figura 2: Después, contacto seleccionado con punto de inserción después y presionado Ctrl+V
Copiar/pegar de múltiples elementos
También es posible copiar, recortar y pegar múltiples elementos seleccionados, por intermedio del ratón o por la tecla G conforme lo mencionado anteriormente. A seguir un ejemplo del copiado y pegado de múltiples elementos.

Figura 3: Antes, grupo seleccionado y presionado Ctrl+C

Figura 4: Después, temporizador seleccionado con punto de inserción antes y presionado Ctrl+V
Podrá haber situaciones en las que no será posible pegar, entonces no habrá alteración en la rung luego del comando.
Copiar/pegar de rungs
La selección de rungs para la operación de copiar, recortar y pegar es hecha solamente a través del ratón conforme las figuras a seguir.

Figura 5: A través del ratón, a partir del lado de fuera derecho de la rung

Figura 6: A través del ratón, a partir del lado izquierdo de la rung
También es posible seleccionar múltiples rungs para esas operaciones.
A seguir un ejemplo de copiado/pegado de rung.

Figura 8: Rung a ser copiada seleccionada y pulsado Ctrl+C

Figura 9: Rung inmediatamente encima à collage seleccionada

Figura 10: Después de pulsado Ctrl+V