Block that performs a routine for saturation of the value found in Value in accordance with the limits for Minimum and Maximum, storing the result in Result.
Ladder Representation
Block Structure
Variable Type |
Name |
Data Type |
Description |
VAR_INPUT |
EN |
BOOL |
Block enabling |
Value |
BYTE USINT SINT WORD UINT INT DWORD UDINT DINT REAL LREAL |
Reference value |
|
Minimum |
BYTE USINT SINT WORD UINT INT DWORD UDINT DINT REAL LREAL |
Inferior saturation value |
|
Maximum |
BYTE USINT SINT WORD UINT INT DWORD UDINT DINT REAL LREAL |
Superior saturation value |
|
VAR_OUTPUT |
Q |
BOOL |
Indicator that there was saturation in the process |
Result |
BYTE USINT SINT WORD UINT INT DWORD UDINT DINT REAL LREAL |
Result of operation |
Operation
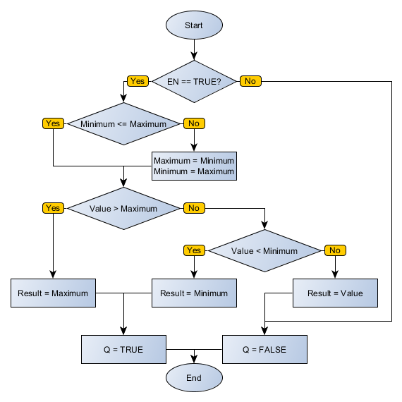
When this block has a TRUE value in EN, it performs a comparison between Value and Minimum and Maximum. If Value is in the range between Minimum and Maximum, Result receives the value of Value and Q remains FALSE. If Value is higher than Maximum, Result receives Maximum and Q receives TRUE. If Value is lower than Minimum, Result receives Minimum and Q receives TRUE. If there is any error in the operation, Q is not set, staying in FALSE status, while Result remains with its value unchanged.
When EN has FALSE value, Result remains unchanged and Q remains in FALSE.
Block Flowchart

Example in Ladder

The above example passes the VALUE value to RESULT, since it is not lower than MINIMUM or higher than MAXIMUM. The block ends successfully and the Q output is disabled, since there was no saturation.

The above example passes the MAXIMUM to RESULT, since VALUE is higher than MAXIMUM. The block ends successfully and the Q output is activated, since there was saturation.

The above example passes the MINIMUM to RESULT, since VALUE is lower than MINIMUM. The block ends successfully and the Q output is activated, since there was saturation.

The above example passes the MAXIMUM value to RESULT, since VALUE is higher than MAXIMUM. The block ends successfully and the Q output is activated, since there was saturation.
Example in ST
The example below displays the instructions for applying the example above in the ST language.
VAR VALUE : INT := 700; MINIMUM : INT := 300; MAXIMUM : INT := 500; RESULT : INT; END_VAR
RESULT := FB_SAT( EN:=DI1, Value:=VALUE, Minimum:=MINIMUM, Maximum:=MAXIMUM, Q=>DO1);
|
|---|