Bloque que escribe una receta en un archivo de recetas, a partir de una variable.
Representación Ladder

Estructura del Bloque
Tipo de Variable |
Nombre |
Tipo de Dato |
Descripción |
VAR_INPUT |
Execute |
BOOL |
Habilitación del bloque |
FILENAME# |
STRING |
Nombre del archivo de recetas |
|
INDEX |
WORD UINT |
Indice de la receta a ser escrita |
|
SRC |
STRUCT |
Variable de donde son leídos los datos |
|
VAR_OUTPUT |
Q |
BOOL |
Fin de operación |
ERROR |
BOOL |
Señalizador de ocurrencia de error |
|
ERRORID |
BYTE USINT |
Identificador del error ocurrido |
|
VAR |
WRITERECIPE_INST_0 |
WRITERECIPE |
Instancia de acceso a la estructura del bloque |
Operación
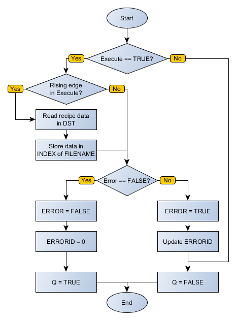
Este bloque, cuando identifica un flanco de subida en Execute, obtiene los datos de SRC y los envía al archivo de recetas seleccionado por el índice INDEX en el archivo FILENAME#. En caso de que todo ocurra dentro de la normalidad, Q recibirá TRUE y permanecerá así mientras Execute sea TRUE.
|
¡NOTA! Las recetas almacenadas en la RAM son identificadas por 'NOMBRE_DEL_ARCHIVO'. Las recetas almacenadas en la tarjeta SD son identificadas por 'NOMBRE_DEL_ARCHIVO.CSV'. |
En caso de que haya algún error en la ejecución, la salida Error será activada y ErrorID exhibirá el código del error según la tabla de abajo.
Código |
Descripción |
1 |
Receta incompleta |
2 |
Estructura inválida |
3 |
Receta inexistente |
4 |
Archivo inválido |
5 |
Archivo inexistente o SD card inválida |
6 |
SD card bloqueada para escritura |
Diagrama de Flujo del Bloque

Ejemplo en Ladder

El ejemplo de arriba intenta escribir el contenido de SRC en el índice 4 del archivo de recetas almacenado en la tarjeta SD 'RECIPE_SD.CSV'. El bloque no encuentra el archivo especificado, habilitando la salida ERROR con ERRORID de valor 5 y desactivando la salida Q.

El ejemplo de arriba intenta escribir el contenido de SRC en el índice 4 del archivo de recetas almacenado en la tarjeta SD 'RECIPE_SD.CSV'. El bloque encuentra el archivo especificado, sin embargo, no encuentra el índice 4, habilitando la salida ERROR con ERRORID de valor 3 y desactivando la salida Q.

El ejemplo de arriba intenta escribir el contenido de SRC en el índice 4 del archivo de recetas almacenado en la tarjeta SD 'RECIPE_SD.CSV'. El bloque encuentra el archivo y el índice especificado, almacena los valores en la receta, deshabilita la salida ERROR y activa la salida Q.
Ejemplo en ST
El siguiente ejemplo muestra las instrucciones para aplicar el ejemplo anterior en el lenguaje ST.
VAR SRC : STRUCT_RECIPE; WRITERECIPE_INST_0 : FB_WriteRecipe; END_VAR
WRITERECIPE_INST_0.Execute := DI1; WRITERECIPE_INST_0(FILENAME:='RECIPE_SD.CSV', INDEX:=1, SRC:=SRC); DO1 := WRITERECIPE_INST_0.Q;
|
|---|