Block that performs a reading of data via SDO from a remote slave in CANopen network.
Ladder Representation

Block Structure
Variable Type |
Name |
Data Type |
Description |
VAR_INPUT |
Execute |
BOOL |
Block enabling |
NodeID# |
BYTE |
Slave address |
|
Index# |
WORD |
Index of the object to be accessed in slave |
|
SubIndex# |
BYTE |
Sub-index of the object |
|
Size# |
BYTE |
Size of data accessed, in bytes |
|
Timeout# |
WORD |
Maximum waiting time for arrival of data, from the beginning of the request [ms] |
|
VAR_OUTPUT |
Done |
BOOL |
Output enabling |
Active |
BOOL |
Awaiting response flag |
|
Busy |
BOOL |
Flag of the SDO client is busy with another request |
|
Error |
BOOL |
Error in the execution flag |
|
ErrorID |
BYTE USINT |
Identifier of the occurred error |
|
Value |
BYTE USINT |
Variable that stores the received data |
|
VAR |
CO_SDOREAD_INST_0 |
CO_SDOREAD |
Instance of access to block structure |
Operation
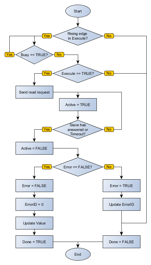
When this block detects a leading edge on Execute it checks whether the SDO client in the specified NodeID # address is free to send data (Busy variable at FALSE level). If so, it sends the reading request to the object of Size# size located in Index# and SubIndex# and sets the Active output, resetting it when receiving the response from the slave. The received data is stored in the Value variable. If the slave is not free, the block waits Busy go to FALSE level to resubmit the request.
|
NOTE! If Execute goes to FALSE level and Busy is still at TRUE level, the request is canceled. |
|
NOTE! Value is an array of size equal to Size#. It is important to check this compatibility not to generate errors in the block. |
|
NOTE! It is only possible to read one object (BYTE, WORD, DWORD) per block. It is not possible to read an array of objects. |
When Execute has FALSE value, Done remains FALSE. The Done output is only activated when the block finishes executing successfully, remaining at TRUE level until Execute receives FALSE.
If there is any error in the execution, the Error output is enabled and ErrorID displays an error code according to the table below.
Code |
Description |
0 |
Executed successfully |
1 |
Card cannot execute the function |
2 |
Timeout in slave response |
3 |
Slave returned error |
Block Flowchart

Example in Ladder

The example above requests reading of the data size SIZE, located in INDEX - SUBINDEX, of the NODEID device. This data is forwarded to VALUE. The block ends successfully, Done output is activated.
Example in ST
The example below displays the instructions for applying the example above in the ST language.
VAR ERROR : BOOL; INDEX, TIMEOUT : WORD; NODEID, SUBINDEX : BYTE; VALUE : UDINT; CO_SDOREAD_INST_0 : FB_CO_SDOREAD; END_VAR
CO_SDOREAD_INST_0.Execute := DI1; CO_SDOREAD_INST_0( NodeId:=NODEID, Index:=INDEX, SubIndex:=SUBINDEX, Size:=4, Timeout:=TIMEOUT); ERROR := CO_SDOREAD_INST_0.Error; VALUE := CO_SDOREAD_INST_0.Value; DO1 := CO_SDOREAD_INST_0.Done;
|
|---|